Arcserve UDP Agent (Linux) lets you back up Linux nodes and data that are stored in it. You can also back up the Backup Server itself like any other Linux node. The Backup Server can back up a maximum of 200 nodes.
When Arcserve UDP Agent (Linux) performs a backup of data, it also captures information that is related to the operating system, installed applications, drivers, and so on, from the production node. As a result, when you restore the backed up data, you can perform a BMR or you can restore files specific to your need.
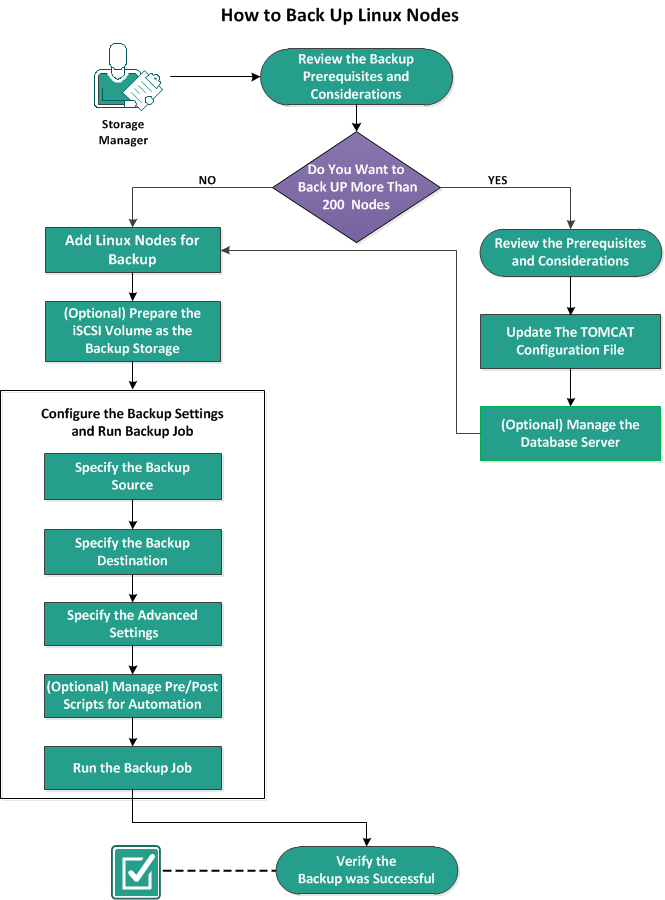
The following diagram displays the process to back up Linux nodes:

Perform these tasks to back up a Linux node:
|
Copyright © 2015 Arcserve.
All rights reserved.
|
|